E3 2024 Review Paper – Editorial Note: Blueprint may earn a commission from affiliate partner links featured here on our site. This commission does not influence our editors’ opinions or evaluations. Please view our . Reading this during the day? Then you’ve caught me testing gear and editing reviews of laptops, desktop PCs, and tons of other personal tech. (Reading this at night? Then Iโm probably dreaming .
E3 2024 Review Paper
Source : www.instagram.comElectronic Wireless Show (podcast) Rock Paper Shotgun | Listen Notes
Source : www.listennotes.comRainy Day Fun Machines
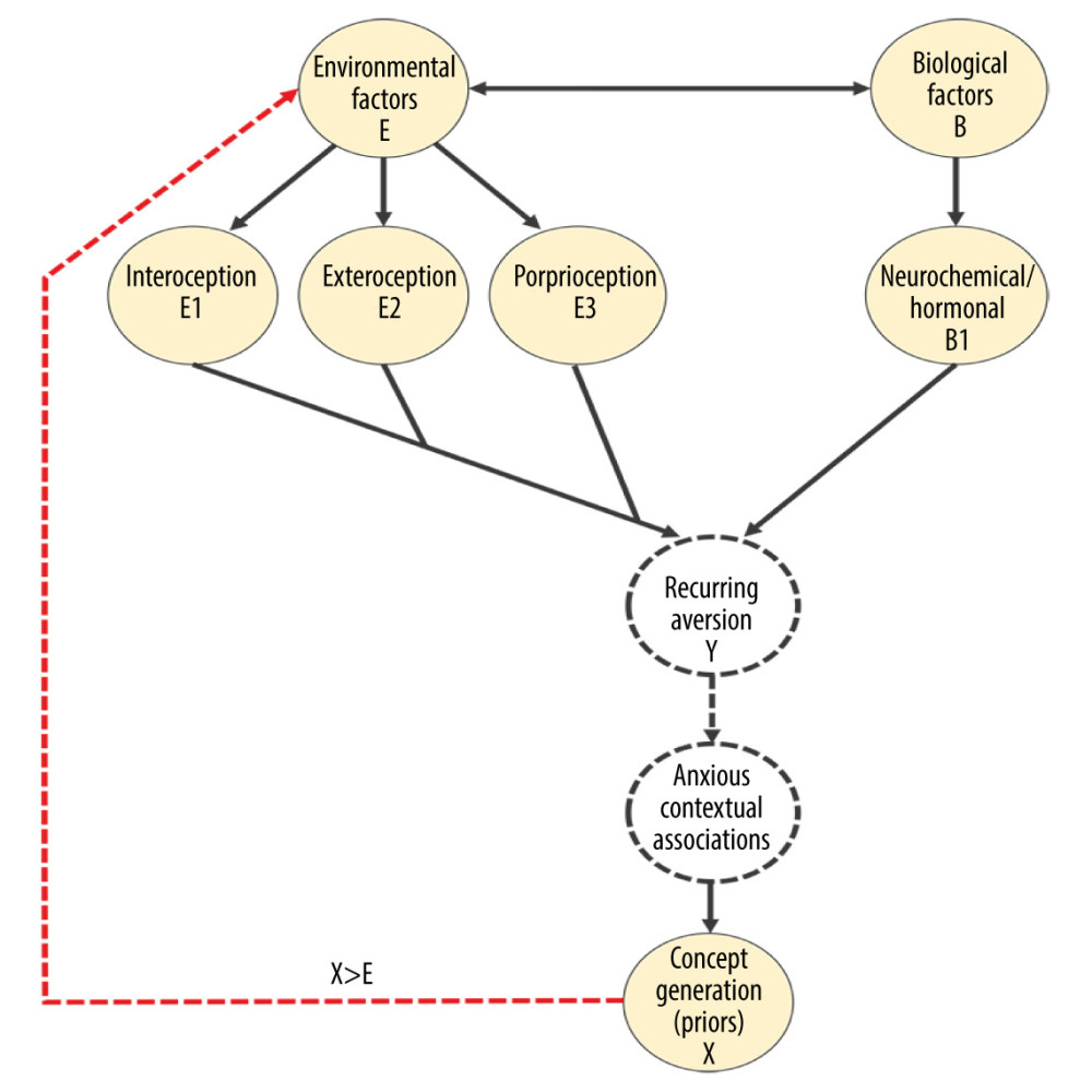
Source : m.facebook.comMedical Science Monitor | Interoception, Trait Anxiety, and the
Source : medscimonit.comNews To Reviews: A Video Game Podcast โข A podcast on Spotify for
Source : podcasters.spotify.comLukas Eggen on X: “Deep breath. Here it is: The mock up design of
Source : twitter.comsfwalker โ Lettering Printing and Graphic Design Collections
Source : collections.reading.ac.ukHome Page: Journal of the American Academy of Child & Adolescent
Source : www.jaacap.org2024 I Came. I Saw. I F*cking Conquered. Planner: 17 Month Weekly
Source : www.amazon.comNew Practical Aspects of Sweet Syndrome | American Journal of
Source : link.springer.comE3 2024 Review Paper We are so grateful for these articles, shout outs, reviews, and : Some or all of the mortgage lenders featured on our site are advertising partners of NerdWallet, but this does not influence our evaluations, lender star ratings or the order in which lenders are . Read our TurboTax review. H&R Block also has an intuitive Refund options include direct deposit, a prepaid debit card or a paper check. Is FreeTaxUSA Deluxe Worth It? FreeTaxUSA Deluxe Edition .
]]>





